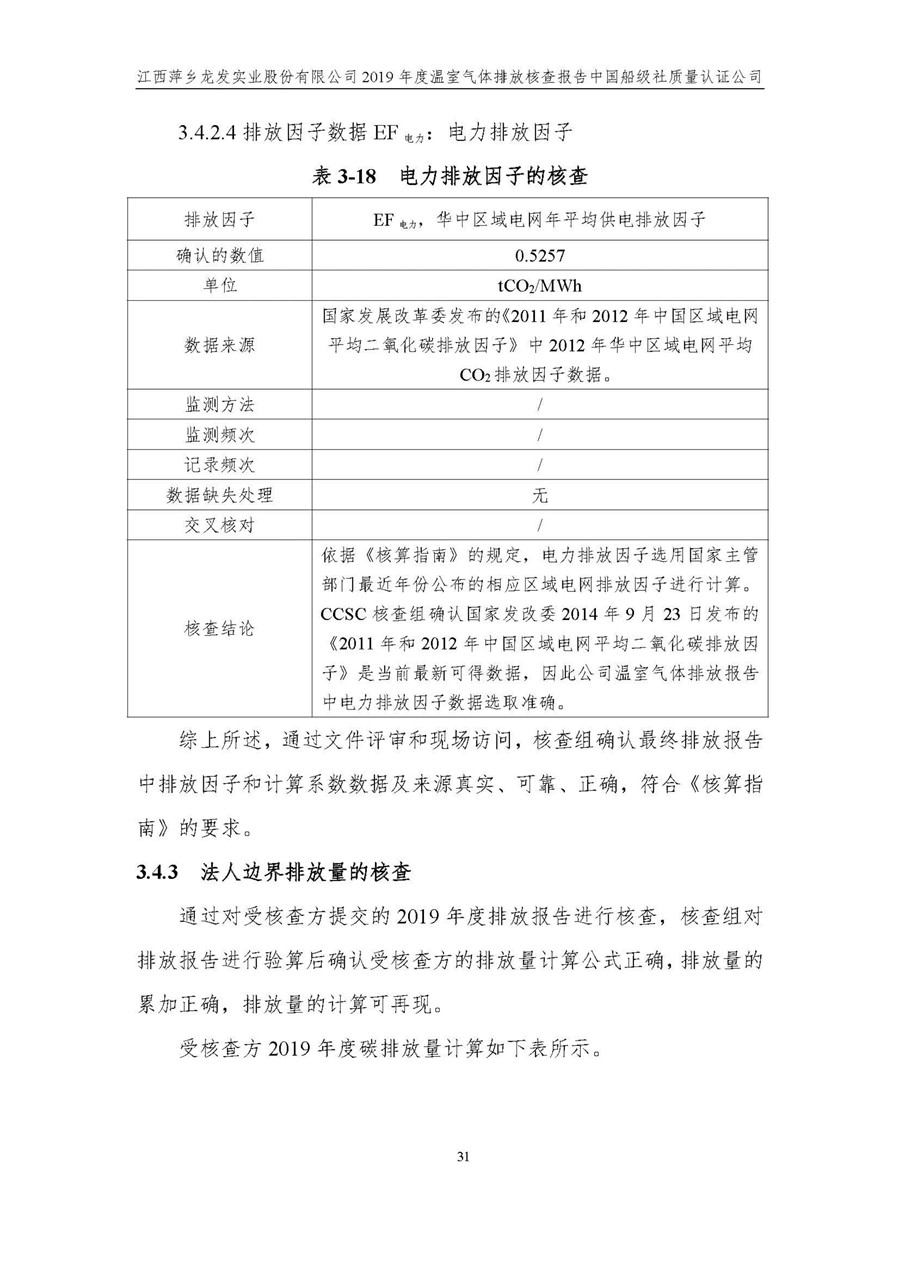
江西萍乡龙发实业股份有限公司创建于2001年,注册资金1.06亿元,占地面积400亩,是“江西省萍乡市工业陶瓷行业商会”会长单位。经过近二十年的持续健康发展,公司已成为集工业陶瓷生产、防腐保温工程施工、环保设备制作与安装于一体的大型股份制企...
您当前的位置:首页 >> 社会责任
点击次数:5750 更新时间:2020-04-02
上一篇: 无
下一篇:无
在线客服
微信号:13907992172
赣公网安备 36031302000124号